51吃瓜
旧版网站
51吃瓜
51吃瓜概况
51吃瓜简介
现任领导
院徽院训
机构设置
联系我们
学科建设
重点学科
学位授权点情况
师资队伍
高层次人才
教授
副教授
讲师
行政人员
科学研究
51吃瓜 委员会
51吃瓜 机构
教育教学
本科生教育
研究生教育
招生就业
本科生招生
研究生招生
就业信息
MPA
MPA教育
MPA招生
继续教育
党团工作
党的创新理论学习
党建动态
团委机构
品牌活动
挑战杯
校友之家
知名校友
优秀校友
校友动态
51吃瓜 新闻
51吃瓜 速递
通知公告
科研成果
51吃瓜 讲座
51吃瓜 风采
51吃瓜 新闻
51吃瓜 速递
通知公告
科研成果
51吃瓜 讲座
51吃瓜 风采
通知公告
当前您的位置:
51吃瓜
>
51吃瓜 新闻
>
通知公告
>
正文
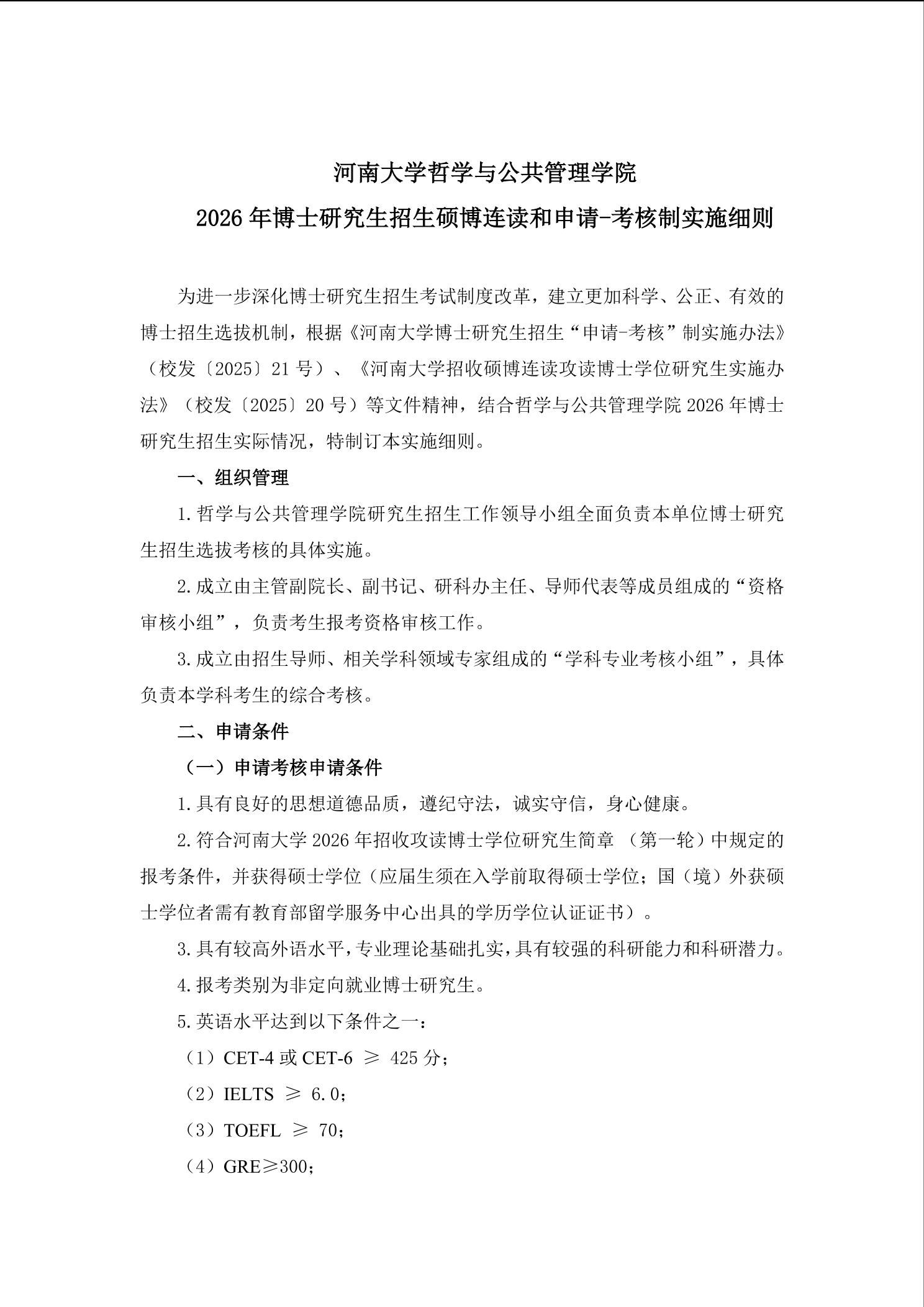
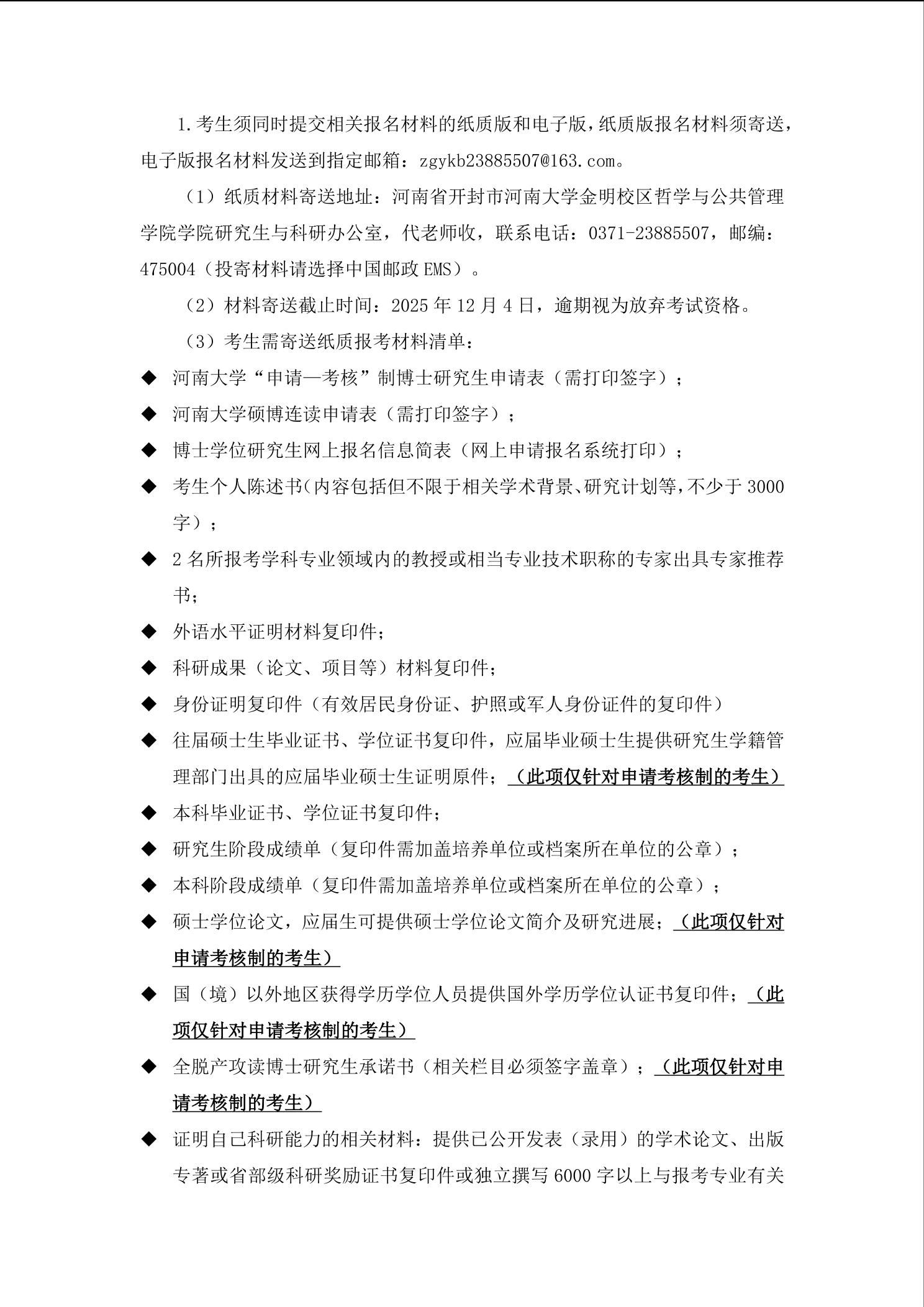
2026年博士招生专题
发布日期:2025-11-26
浏览量:
附件【
51吃瓜-吃瓜网 硕博连读申请表.doc
】已下载
次
附件【
51吃瓜-吃瓜网 “申请—考核”制博士研究生申请表.doc
】已下载
次
下一篇:
2025年51吃瓜-吃瓜网 第七届12·9廉洁教育月活动
常用链接 :
教育部
河南省教育厅
51吃瓜-吃瓜网
图书馆
中国知网
人文社科研究院
联系方式:
电话:0371-23885565
邮箱:
[email protected]
地址:中国 开封 金明大道
扫码关注我们
@版权归*51吃瓜 所有